手机版
English
学校主站
网站首页
部门概况
部门简介
组织架构
人员简介
学术委员会秘书处
科研管理
社会服务
横向技术与咨询服务
文化传承与社会服务
社会公益与志愿服务
成果推介
诚信建设
政策法规
科研诚信活动月
专项管理
智库建设
学术交流
学术团队
政策规章
上级文件
国家
部委
省级(自治区)
教育厅
校级
下载服务
课题模板
报销模板
科研档案
知识产权
通知公告
首页
通知公告
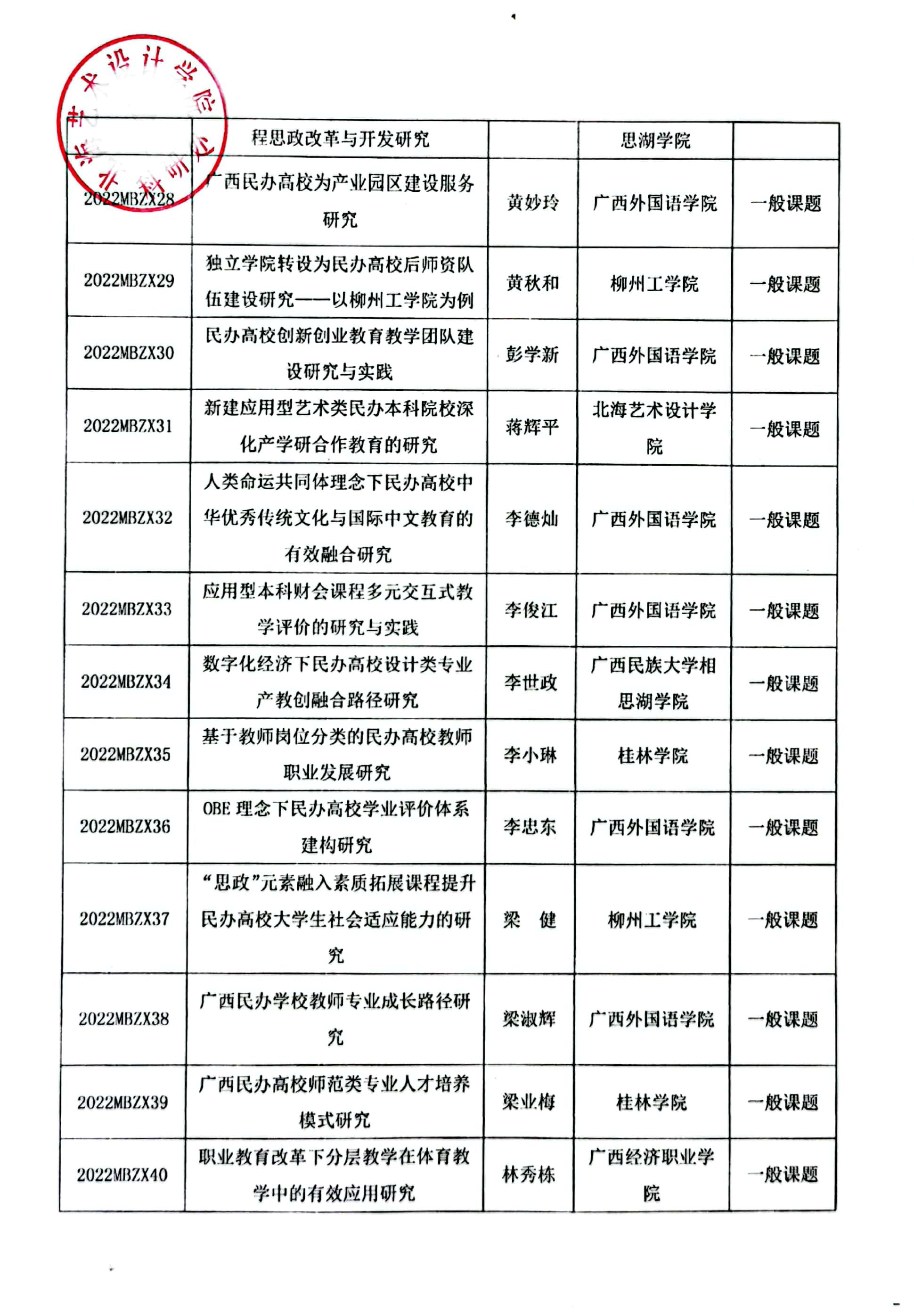
桂民教协[2022]10号关于公布2022年广西民办教育科学规划课题立项名单通知
来源:科研处
责编: 王雨
作者: 马超
发布时间:2022-05-30
浏览量:
2060
上一篇:
关于公布 2019 年以前所有校级课题/项目结题结果的通知
下一篇:
2022年度校级科研项目主持人与项目成员表