手机版
English
学校主站
网站首页
本馆概况
本馆简介
馆舍风貌
本馆动态
服务指南
联系我们
入馆指南
新书推荐
数字资源
读者荐购
通知公告
首页
通知公告
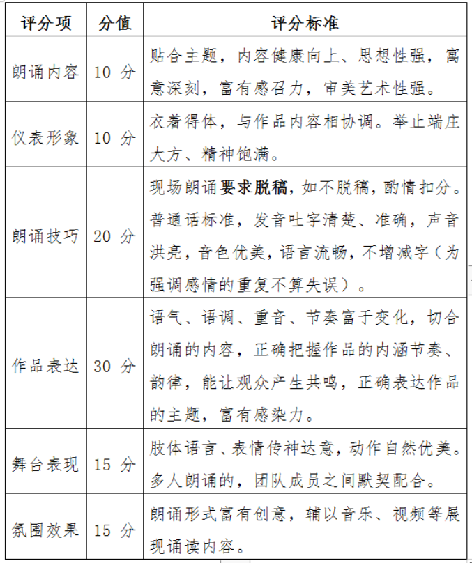
关于组织参加第五届广西高校大学生 “悦读向未来 强国我担当”朗诵大赛的通知
来源:图书馆综合办公室
责编: 陈智滨
作者: 张新玲
发布时间:2023-09-07
浏览量:
2480
上一篇:
关于组织参加“品读梁启超” 阅读创作大赛的通知
下一篇:
2023年图书馆迎新活动方案