2023年“4·23世界读书日”活动方案

来源:图书馆综合办公室 责编: 陈智滨 作者: 张新玲 发布时间:2023-03-13 浏览量:2595
为深入学习贯彻党的二十大精神,落实习近平总书记致首届全民阅读大会的贺信的重要批示要求,倡导全民阅读,建设书香社会,我校继续推广第十四届“世界读书日”系列阅读活动,传递阅读力量,培养广大师生的阅读习惯,营造“爱读书、读好书、善读书”的文化氛围,现制定活动方案如下:
一、指导思想
以“立德树人”共同构建全校人文素质教育格局为目的,通过系列阅读推广活动,助力我校“以德强根、以文化人、以美铸魂、以创提质”的人才培养。
二、活动主题
阅读,与书同行;悦读,与书为友
三、组织单位
主办单位:北海艺术设计学院
承办单位:图书馆
协办单位:校团委、马克思主义学院、人文教育学院、美术学院、动画与传媒学院
四、活动对象
全校师生
五、活动时间
2023年3月15日——4月21日
六、活动内容
(一)开展图书馆第一届“阅读之星“评选活动
为鼓励更多读者走进图书馆,善用图书馆,享受图书馆,图书馆整理读者借阅图书的数据资料,对统计结果中借书量排名前十的读者进行表彰并颁发荣誉证书及奖品,于4月21日举行颁奖仪式。
(二)开展纸质图书书目征集活动
 
 
(三)开展馆藏电子资源宣传
 
(四)线下图书检索——线上阅读分享活动
1.图书馆联合超星开展“扫码看书 现代共读”移动阅读抽奖活动,旨在让学生了解移动图书馆,培养学生们的阅读习惯,熟练使用歌德机、移动图书馆及超星电子图书(详见附件1)。
2.开展《复兴文库》读书分享会,教育引导广大师生坚定历史自信、把握时代大势,以史为鉴、察往知来,增强实现中华民族伟大复兴的精神力量。活动安排具体见图书馆海报。
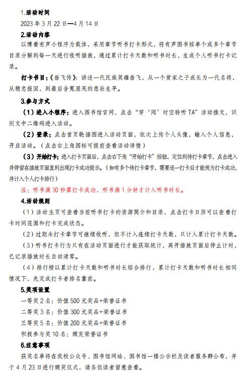
(五)穿“阅”时空聆听TA—《岳飞传》
(六)“春天在哪里”主题摄影创作挑战活动
为不断提高学生的创新创作能力,拓展学生寻找美、发现美的角度,图书馆组织我校师生参加由翼虎设计学习库举办的“春天在哪里”主题摄影创作挑战活动,旨在通过专业的视角来记录春天的美,提高学生的艺术专业水平。活动具体方案附后(详见附件2)。
 
附件1:
线下图书检索-线上阅读分享活动方案
 
【活动1】
一、活动主题
“扫码看书 现代共读”移动阅读抽奖活动。
二、活动目的
让学生了解移动图书馆的功能,培养学生们的阅读习惯和对歌德机及移动图书馆、超星电子书的使用习惯。
三、活动时间:
2023年3月22日-23日10点-12点、16点-18点。
四、活动地点
西区图书馆一楼
五、活动内容
1.学生到活动现场下载并登录学习通,输入图书馆邀请码“yzgxby”进入移动图书馆界面。
2.学生根据现场提供的书目随机抽取一个书目,然后在超星电子书上找的这本书并用学习通扫码下载。
3.完成下载操作后可进行抽奖(歌德机不需要根据书目找书,随机扫码就行),按抽奖结果当场拿走奖品。一人仅限抽奖一次(奖品有限,先到先得)。
六、活动奖品(图书馆纪念礼品)
 
【活动2】
一、活动主题
读书心得之阅读分享活动
二、活动目的
让学生了解移动图书馆的功能,培养学生们的移动阅读习惯,倡导学习、宣传读书。
三、活动时间
2023年3月22日-4月14日10:00-12:00、16:00-18:00。
四、活动内容
1.学生通过阅读活动1下载的电子书(需是现场提供的书目),分享到学习通移动图书馆界面阅读分享模块。
2.分享内容:
A.附上书名、并写一段50字以内的感悟,最后附上联系方式。
B.内容积极向上,并且要以这本书相关的感悟。
C.不涉及黄赌毒,不违反国家法律法规。
3.评奖:
A.本次设立25个奖项,一等奖2名、二等奖5名、三等奖8名,以及10名优秀奖,并颁发证书。
B.点赞数排名分(点赞排名第一名50分,第二名49分依次类推)与老师点评分(老师点评第一名50分,第二名49分依次类推),两者总和排名靠前进行评选。
C.本活动的最终解释权归北海艺术设计学院图书馆所有。
五、活动奖品
一等奖2名:价值500元奖品+荣誉证书                    
二等奖5名:价值300元奖品+荣誉证书
三等奖8名:价值200元奖品+荣誉证书
优秀奖10名:价值50元奖品+荣誉证书
 
附件2:
关于组织参加“春天在哪里”主题摄影
创作挑战活动的通知
 
阳春三月,暖暖的风,嫩嫩的芽,淡淡的花香,到处弥漫着春天的味道。为了留住美的瞬间,捕捉春日气息,现组织学生参加翼虎设计学习库开展的“春天在哪里”主题摄影创作挑战活动,具体活动方案如下:
一、活动主题
以“春天”为主题,征集摄影作品
二、活动时间
即日起至2023年4月20日 23:59
三、活动对象
我校师生
四、活动奖励
 
五、参与方式
1.关注“翼狐设计学习库”公众号,回复“春天”即可进行报名及作品提交。
2.通过学校图书馆官网,找到“翼狐设计学习库”,进入“比赛活动”-“创作活动”找到活动入口即可参与。
 
3.浏览器打开活动官网网址
https://lib.yiihuu.com/lib/routineAct/springphotos/进入官网参与。
六、创作要求
1.上传的作品符合本次活动主题,内容正向积极。
2.摄影作品不可侵犯他人隐私或其他合法权利。
3.不限投稿数量,单图或组图作品皆可,每次最多可上传不超过3张作品。组图作品需为具有统一风格的系列作品。图片大小在10M以下,格式为JPG或JPEG。
4.作品需符合法律规范,如存在违规行为,将取消活动资格。请勿重复投递同一作品。
七、活动规则
1.作品征集时间:即日起至2023年4月20日23:59,截止时间前都可报名参与活动。
2.人气投票环节:作品通过审核成功展示即可接受用户投票,投票截止时间与活动截止时间一致;投票需登录账号,每人每天有3次投票机会,一天内不可重复投给同一个作品。
3.奖品发放时间:获奖结果公布后,奖品会在20个工作日内发放,届时将与获奖人及其所在图书馆确认发奖方式。
4.欢迎加入官方活动学习交流QQ群:586241136,进群请备注信息:姓名-所在高校/图书馆(如:张三-山东大学)